瑞福電力產品列表ruifu product lists

.
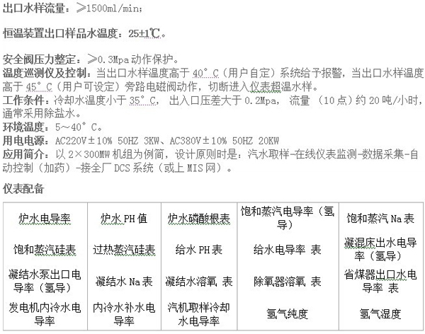
水汽集中取樣裝置主要應用于火力發電廠、核電站、石油、化工、醫藥等部分中,將高溫高壓介質樣品進行降溫降壓至常溫以供在線化學分析儀器及的正常監測和手工取樣分析,確保主機設備經濟運行。
相關標簽 /about tags
相關產品 /about products
瑞福電力產品列表ruifu product lists


.
水汽集中取樣裝置主要應用于火力發電廠、核電站、石油、化工、醫藥等部分中,將高溫高壓介質樣品進行降溫降壓至常溫以供在線化學分析儀器及的正常監測和手工取樣分析,確保主機設備經濟運行。